目前工作用环境一般是windows(有好的单位是macbook)是工作电脑,但服务器一般是linux,就学习来讲linux的其中一个发行版centos7是利于学习的(当然另外一个可选是ubuntu,也做为了解)
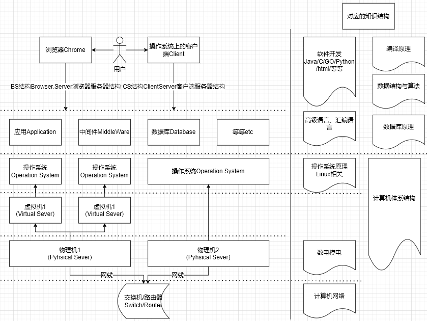
按盖房子结构的话,以及你们学的课程的相关性

分解了下schelleyYuki的视频,理了一下大概的脉络,从语言领域应用和工程实践角度进行划分

怎么样快速搭建linux的环境呢?
软件列表: 虚拟机软件
https://download.virtualbox.org/virtualbox/6.1.32/VirtualBox-6.1.32-149290-Win.exe
下载centos7(linux操作系统的安装镜像)
https://mirror.tuna.tsinghua.edu.cn/centos/7.9.2009/isos/x86_64/CentOS-7-x86_64-DVD-2009.iso
设置虚拟机参数:
打开virtualbox 4G/2CPU/50G
加载centos ios镜像
磁盘分配按默认,root(根用户,admin用户)的密码设置为root(为了方便)
网络网卡增加一个hostonly
进入centos后关闭防火墙,加yum源,安装docker并设置加速
https://mirrors.tuna.tsinghua.edu.cn/help/centos/
https://developer.aliyun.com/article/110806
[root@cent1 yum.repos.d]# cat /etc/docker/daemon.json
{
"registry-mirrors": ["https://bEightNinekrrvj.mirror.aliyuncs.com"],
}
systemctl disable firewalld
systemctl stop firewalld
https://blog.csdn.net/xiegh2014/article/details/53031781
setenforce 0
sed -i 's/SELINUX=enforcing/SELINUX=disabled/' /etc/selinux/config
开始安装各种软件python3 ansible go
常见的一些docker软件
英语4/6级
自己写web,写应用程序,学linux,参与开源OpenSource的学习
考硕士
简化的简历 等你们毕业的时候也要围绕着一些点写 另外 最便宜的证书 是 国家的软件统一考试 你们最好考个中级的 如果努力一下 考个高级的更好 能直接考高级的 不过高级的要写作文 https://www.educity.cn/rk/

感谢相遇 也无问东西 或许潦草 但处处诚意 虎年吉祥 幸同享盛世
--
冒泡排序,选择排序,插入排序,快速排序,堆排序,归并排序,希尔排序,桶排序,基数排序新年帮您排忧解难。
有向图,无向图,有环图,无环图,完全图,稠密图,稀疏图,拓扑图祝您新年宏图大展。
最长路,最短路,单源路径,所有节点对路径祝您新年路路通畅。
二叉树,红黑树,van Emde Boas树,最小生成树祝您新年好运枝繁叶茂。最大流,网络流,标准输入流,标准输出流,文件输入流,文件输出流祝您新年顺顺流流。
线性动规,区间动规,坐标动规,背包动规,树型动归为您的新年规划精彩。散列表,哈希表,邻接表,双向链表,循环链表帮您在新年表达喜悦。
0(1),O(log n), O(n), O(nlog n), O(n^2),O(n^3),O(2^n),O(n!)祝您新年渐进步步高
--
过年这会是是弯道超车的好机会哈!强烈建议大家不要放纵自己!!!该学习还是要学习,该准备面试还是准备面试。
7: 00-7: 30 赖床
7: 30-8: 00 洗漱吃饭
8: 00-8: 01 复习 Java 基础
8: 01-8: 02 学习并发相关知识
8: 02-8: 03 学习 JVM 相关知识
8: 03-8: 05 学习 Go 语言
8: 05-8: 07 学习分布式相关理论
8: 07-8: 09 看技术书籍
8: 09-8: 10 学习 Linux
8:10-12:10 刷一会会短视频
12:10-12:30 午饭时间
12:30-13:00 午休时间
13:00-13:05 学习消息中间件
13:05-13:06 刷 LeetCode
13:06-13: 10 看理财书籍
13:10-13: 15 阅读研报
13:15-13:16 看技术书籍
13:16-13:18 学习微服务相关理论
13:18-13:20 学习网关
13:20-13:21 学习分布式配置中心
13:21-18:20 打一会会游戏,放松下
18:20-18:50 晚饭时间
18:50-18:51 复习操作系统相关知识
18:51-18:52 复习计算网络相关知识
18:52-18:53 复习数据结构和算法相关知识
18:53-24:00 打一会会游戏,放松下
24:00-7:00 睡觉
--
2.1日hedong区的疫情又起,今年还是个要注意的春节.自行车1.30(丢)->1.31(除夕找回),shengkang的wangbadan
--
以后几条基本原则可以常期置顶,以体现“不折腾”的群衷
1. 设备尽量专机专用,NAS / 软路由 / 机顶盒 / 主力工作站 各自有各自的用途,混在一起得不偿失
2. NAS最好远离人单独放在空间,做不到这一点那么其核心功能/稳定性居首,其次考虑噪音这种人因,最不需要考虑的什么功耗 Fanless 这些无关紧要的因素,(因为,又不是挖况,功耗再高能高到哪里去)
3. 软路由直接买专门的,省心,性能也高
4. NUC(甚至laptop)就别作为主力工作站了。主力机需要4k以上的分辩率。NUC体积受限->NUC算力/功率受限->NUC在4k分辨率下无法提供顺畅体验。老老实实用mATX或更大的台式机完事。
5. 大电视/大显示器(42寸或以上)可以考虑,前提是你的房间是否足够大。